体坛周报全媒体原创
网罗天下体育事,每每想来吐一槽。今天有啥值得说一说的呢?

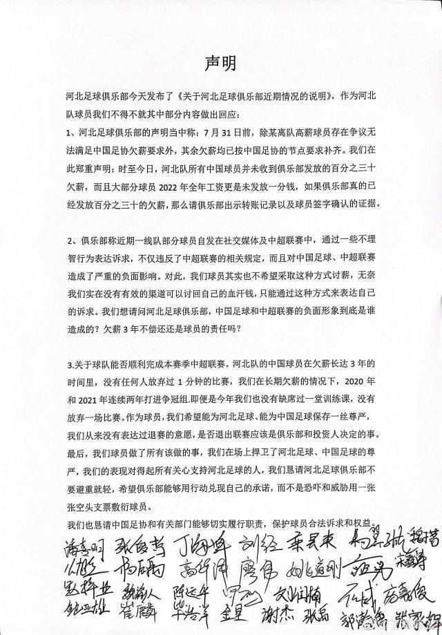
河北球员集体声明:大部分球员2022一分钱没收到,是否退出联赛应该是俱乐部和投资人决定!

在河北足球俱乐部发布声明之后,河北队的球员在11月6日晚间集体发布声明,进行了回应。内容简单概括为两个方面。首先,河北足球俱乐部的声明有造假,河北队内所有球员均未收到俱乐部发放的30%的欠薪,大部分球员更是2022年全年工资没拿到一分钱。其次,河北队的球员一直在长期欠薪的情况下认真训练比赛,是否退出联赛应该是俱乐部和投资人来决定。
@淳于碧蓉:被锤烂了。
@瑞亦竹:当讨薪都被定义为恶意时。
@勇冰:一地鸡毛!
@厍高洁:这种球队就应该解散了,吊着球员的工资有意思吗?
@长景:可以拿这个签名去对比之前不欠薪的签字,看谁在造假。
@僪雅唱:中国足球啊,到底谁在说慌。
@澹台以欣:民族企业家看了都得递根烟。
@席良骥:发现金有现金提款记录 转账有银行记录 让俱乐部出示 那么多人签名 真脸大敢说。
@析亦绿:第二个狗宁队?学张家欠钱不还?
河北队官方:如果同意参赛球员数量不足将退出中超

11月6日下午,河北足球俱乐部发布官方公告,针对近期的情况做了五点说明。在第五点中,俱乐部表示已与一线队球员进行沟通,请球员方派出代表与投资方、俱乐部商议并做出决定:在目前情况下,如果队中同意遵守中超联赛相关规定继续参加训练、比赛的球员数量达到中超联赛报名要求人数,俱乐部将继续予以支持,确保球队顺利完成本赛季;否则,俱乐部将尊重大多数球员的意愿,退出中超联赛。
@淳于碧蓉:竟然还怪球员有不理智的行为表达诉求,真是纯纯的恶心人啊!
@瑞亦竹:实在不行,算我一个先滥竽充数,顶着也行。
@勇冰:你要正常发工资了人能不同意?真搞笑。
@厍高洁:房地产联赛嘛,早可以预料到了。
@长景:快进到思想觉悟低不知道贡献。
@僪雅唱:不发工资,谁愿意给老板白打工呀。农民工大哥都不干。更何况吃海参的呢?
@席良骥:退出吧,17支球队也能打,欠三年的薪水,什么玩意,领导不把人当人看吗?
@析亦绿:退出吧,联赛也要把不好的球队淘汰掉,就和股票退市一样。
@庾梦兰:送河北四个字,自作自受,这就是破坏市场规律的下场。
太阳报:曾有英超球星因激烈性行为导致腹股沟拉伤

据太阳报报道,一位名叫Aali Sheen的医学教授接受采访时分享了独特的行医经历,他曾经接待过一位英超顶级球星,对方因为激烈的性行为导致腹股沟拉伤,在治疗过程中,这位英超球星不仅生动的描述了当时的场景,还展示了受伤的部位。接受完手术,这位球员4周后就恢复了健康。
@淳于碧蓉:你倒是跟我说是谁啊!
@瑞亦竹:我不想知道是哪个球员,我只想知道是哪个姿势。
@勇冰:太阳报在这方面总是最专业的。
@厍高洁:倒挂金钩的可能性比较大。
@长景:首先排除热刺球员,孔蒂要求球员敷衍了事,尽量女上。
@僪雅唱:不给时间没办法按照伤病记录反推。
@澹台以欣:顶级球星,肯定是球队头牌,先从Big6开始排查。
贝尔加时读秒绝平!洛杉矶FC点球取胜首夺美职联总冠军

本年度MLS总决赛,洛杉矶FC对阵费城联,贝尔97分钟替补登场,加时赛补时最后时刻,贝尔头球绝平拯救球队,双方3-3进入点球大战。洛杉矶FC在点球大战中3比0取胜,夺得2022美职联总冠军。这是洛杉矶FC首次赢得美职联总冠军,而且是队史首次晋级总决赛即夺冠。
@kui2020:凡是决赛的比赛,大圣总会归来!!!
@行二号:我的盖世英雄,他会脚踏七彩祥云回来,绝杀你
@视野:永远可以相信决赛的贝尔
@大叔:这小子在马德里就爱干这事
@王星:大圣时不时地归来看看
@的什么:大圣决赛进球、基操勿6!
@到位k:贝尔,决赛我拍过谁
@anMelo:绝平庆祝队友都追不上大圣
@一锅:大圣真是自带冠军属性
@K55Xfa0:贝尔玩决赛独一档!
@开_uIIL:威胁到我决赛之王的地位了!
罗德里:原本我打算罚点球,但想给复出的哈兰德信心

北京时间6日凌晨,10人曼城2比1击败富勒姆,哈兰德在伤停补时最后阶段主罚点球破门,帮助蓝月亮取胜。赛后曼城中场罗德里表示自己原本打算主罚点球,但决定让哈兰德主罚,给这位刚复出的前锋信心。
@巴佩:罗德里经典语录:我要给哈兰德信心
@UNXN:姆总表示需要这样的队友!
@808:哈兰德:给你一次重新说的机会
@国王:哈兰德:?????我魔人需要信心这东西吗??
@软泥怪:斯通斯、阿克、阿坎吉:我们也是这样想的
@米琪:哈哈,那为啥马球王那俩点球不想着罚?
@话事人:哈宝:不,你不想踢
@帆_qN70:说实话,哈林德的进球信心不用给了
@2464:嗯,陷入进球荒的小哈需要重拾信心
戴尔宣布订婚,新娘是桑切斯前女友

6日,热刺的英格兰国脚戴尔在社媒宣布,他与模特女友Anna订婚。两人在9月份才刚刚公开恋情,Anna现年24岁,是一名南非模特,她还是智利球星桑切斯的前女友。
@红心老K:难道是为了去卡塔尔加入太太团玩?
@红旗标兵:这波我承认我厂完败了。
@今晚打老虎:戴尔一周内把桑切斯踢出欧冠,还娶了他的前女友。
@瑜伽大师:球员收割机啊!
@贰伍捌:英格兰球星难得有正常审美观的。
@万花丛中过:北伦敦另类德比,热刺完胜。
@一路向南:2个月就拿下了,这效率不得不服。
@冲动是魔鬼:看来球圈的亲戚也多啊!
使命召唤官方:梅西、内马尔、博格巴将成为游戏角色

《使命召唤》游戏在官媒发布消息,梅西、内马尔、博格巴将成为《使命召唤19》游戏内部的角色。《使命召唤》是由动视公司(现为动视暴雪,2007年12月2日宣布合并)于2003年最初制作发行的FPS游戏系列。
@R10:阿根廷悍匪老梅
@lIwin:选博格巴可以解锁隐藏技能:巫师诅咒
@昕晨:登贝莱:老子睡了,别打扰我!
@me77:可以选博格巴的巫师么,射击游戏里面选个法师
@qilin:内马尔最对味儿
@虫剂:当然选博格巴啊,自带诅咒系技能,猛的一批
@卵劲抽啊:波霸那张图,一看就是电影里的搞笑担当
@IHZ:老板衣服上有个goat
@镇舞者: 博格巴套上黑色服装当老六
@enry:我只能说完爆FIFA的建模
登贝莱进球=巴萨不败?

西甲第13轮,巴萨主场2比0击败阿尔梅里亚,登贝莱为巴萨首开记录。数据显示,这是登贝莱身披巴萨球衣进球的第35场比赛,巴萨取得了29胜6平的成绩,保持不败。
@Goatluo:虐菜是好手,但更需要他在强强对话中有表现。
@锦毛鼠:是巴萨在不败的局势下,登贝莱才能进球吧。
@相见恨晚:请不要变相给登贝莱台阶,说真的我们给了你三年的机会,你的改变在哪里?
@小小书童yht:奇怪的纪录又增加了。
@施小琪:登贝莱最稳定的一点就是不稳定。
@师大海王:健康认真的登贝莱真的是世界级的边锋。
@看上去很美:阿登成了吉祥物了,以后有点球都让他来。
@饮水机管理员:说明什么呢?硬仗不进球!
雄鹿豪取开季9连胜

6日,NBA常规赛,雄鹿在字母哥缺阵的情况下,主场108比94击败雷霆,豪取开季9连胜,他们是联盟至今唯一一支开赛不败的球队,同时继续刷新队史开赛连胜纪录。
@沉睡千年的巨人:雄鹿今年开赛至今那么强势,真没想到。
@走近科学1314:字母不打都能大胜了,恐怖啊。
@唧唧不歪歪:雄鹿确实是当今联盟独一档的存在
@工会主席:这波连胜吃了赛程的红利,还没遇到什么强劲的对手啊!
@挺进大西南:雄鹿今年的防守效率提升了不少。
@天蓝色的柚子:雄鹿这些人进攻可能不太靠谱,但防守也太窒息了。
@云裳会:季前赛一场不赢,常规赛一败难求,这演得可以啊!
@天黑请睁眼:现在说可能有点早,但是雄鹿已经有冠军相了。


